Capsicum
Capsicum L., 1753 è un genere di piante della famiglia delle Solanacee[1], originario delle Americhe, ma attualmente coltivato in tutto il mondo. Oltre al noto peperone, il genere comprende varie specie di peperoncini piccanti, ornamentali e dolci.
Etimologia
Secondo alcuni, il nome latino "Capsicum" deriva da "capsa", che significa scatola, e deve il nome alla particolare forma del frutto, una bacca, che ricorda proprio una scatola con dentro i semi. Altri invece lo fanno derivare dal greco kapto che significa mordere, con evidente riferimento al piccante che "morde" la lingua quando si mangia.
Storia
Il peperoncino piccante si impiegava come alimento fin da tempi antichissimi. Dai reperti archeologici sappiamo che si coltivava in Messico già nel 5500 a.C. ed era la sola spezie usata dagli indigeni del Perù e del Messico. In Europa il peperoncino giunse grazie a Cristoforo Colombo che lo portò dalle Americhe col suo secondo viaggio, nel 1493. Poiché Colombo sbarcò in un'isola caraibica, molto probabilmente la specie da lui incontrata fu il Capsicum chinense, delle varietà Scotch Bonnet o Habanero, le più diffuse in quelle isole.
Introdotto in Europa dagli spagnoli, ebbe un immediato successo, ma i guadagni che la Spagna si aspettava dal commercio di tale frutto (come accadeva con spezie orientali) furono deludenti, poiché il peperoncino si acclimatò benissimo e si diffuse in tutte le regioni meridionali del vecchio continente, in Africa e in Asia, e fu adottato anche da quella parte della popolazione che non poteva permettersi l'acquisto di cannella, noce moscata e altre spezie molto usate per il condimento e la conservazione di alimenti.
Il frutto venne chiamato peperone a causa della somiglianza nel gusto (sebbene non nell'aspetto), con il pepe, piper in latino. Il nome con il quale era chiamato nel nuovo mondo in nāhuatl era chilli o xilli (da pronunciarsi /ˈʧilli/ o /ˈʃilli/, cìlli o scìlli), e tale è rimasto sostanzialmente nello spagnolo del Messico e dell'America centrale (chile), nell'inglese (chili) e pure in alcuni nomi di varietà, come il chiltepin (C. annuum var. aviculare), derivato dalla lingua nahuatl chilitecpintl, peperoncino pulce, per le dimensioni e il gusto ferocemente piccante. Il chiltepin è ritenuto l'antenato di tutte le altre specie. Nei paesi del Sudamerica di lingua spagnola e portoghese, invece, viene comunemente chiamato ají, modernizzazione dell'antillano asci. La parola in lingua quechua per i peperoncini è uchu, come nel nome usato per il rocoto dagli Inca: rócot uchu, peperoncino spesso, polposo.

Descrizione

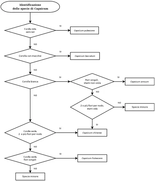
Il Capsicum annuum è un arbusto perenne a vita breve che in clima sfavorevole viene coltivato come annuale. Le piante si presentano sotto forma di cespugli alti da 40 a 80 cm (a seconda della specie) con foglie di colore verde chiaro. I fiori hanno la corolla bianca avente da 5 a 7 petali con stami giallo tenue.
Le altre specie hanno portamenti diversi: C. frutescens significa "a forma di arbusto"; molte varietà di C. chinense arrivano a 2 metri nei paesi d'origine. Anche la resistenza al clima freddo e caldo varia: il tabasco (C. frutescens) e il rocoto (C. pubescens) resistono per brevi periodi anche a −5 °C, mentre l'habanero (C. chinense) è molto sensibile all'insolazione: se eccessiva causa scottature sui frutti. Il Capsicum pubescens ha fiori viola e semi neri, il Capsicum baccatum presenta delle macule sulla corolla, il Capsicum chinense ha corolla bianca o verdognola e stami viola, con due o più fiori per nodo. Il Capsicum frutescens ha anch'esso corolla verdognola e stami viola, ma i fiori sono singoli.
Tassonomia
Il genere comprende le seguenti specie:[1]
- Capsicum annuum L.
- Capsicum baccatum L.
- Capsicum benoistii Hunz. ex Barboza
- Capsicum caatingae Barboza & Agra
- Capsicum caballeroi M.Nee
- Capsicum campylopodium Sendtn.
- Capsicum carassense Barboza & Bianch.
- Capsicum cardenasii Heiser & P.G.Sm.
- Capsicum ceratocalyx M.Nee
- Capsicum chacoense Hunz.
- Capsicum chinense Jacq.
- Capsicum coccineum (Rusby) Hunz.
- Capsicum cornutum (Hiern) Hunz.
- Capsicum dimorphum (Miers) Kuntze
- Capsicum eshbaughii Barboza
- Capsicum eximium Hunz.
- Capsicum flexuosum Sendtn.
- Capsicum friburgense Bianch. & Barboza
- Capsicum frutescens L.
- Capsicum galapagoense Hunz.
- Capsicum geminifolium (Dammer) Hunz.
- Capsicum hookerianum (Miers) Kuntze
- Capsicum hunzikerianum Barboza & Bianch.
- Capsicum lanceolatum (Greenm.) C.V.Morton & Standl.
- Capsicum leptopodum (Dunal) Kuntze
- Capsicum longidentatum Agra & Barboza
- Capsicum longifolium Barboza & S.Leiva
- Capsicum lycianthoides Bitter
- Capsicum minutiflorum (Rusby) Hunz.
- Capsicum mirabile Sendtn.
- Capsicum mirum Barboza
- Capsicum neei Barboza & X.Reyes
- Capsicum parvifolium Sendtn.
- Capsicum pereirae Barboza & Bianch.
- Capsicum piuranum Barboza & S.Leiva
- Capsicum pubescens Ruiz & Pav.
- Capsicum rabenii Sendtn.
- Capsicum recurvatum Witasek
- Capsicum regale Barboza & Bohs
- Capsicum rhomboideum (Humb. & Bonpl. ex Dunal) Kuntze
- Capsicum schottianum Sendtn.
- Capsicum tovarii Eshbaugh, P.G.Sm. & Nickrent
- Capsicum villosum Sendtn.
Filogenesi

Il genere Capsicum si è differenziato nella famiglia delle Solanacee abbastanza recentemente, ed è quindi difficile individuare con esattezza le barriere di specie. Alcuni autori[2] hanno proposto un dendrogramma parziale, basato sugli enzimi, comparato con un raggruppamento secondo il colore dei fiori, riportato nell'immagine. Ma successive analisi, basate sul DNA, specificamente sullo spazio tra i geni atpB e rbcL dei cloroplasti unitamente a una sequenza del gene waxy, hanno parzialmente modificato tale dendrogramma[3].

Secondo tali studi, il genere Lycianthes sarebbe correlato a Capsicum, il quale è monofiletico e scarsamente separato. Il più distante del genere, tanto che si pensa di separarlo, è il C. ciliatum, privo di capsaicina. I più difficilmente collocabili, sempre secondo questo studio, sono C. tovarii e C. pubescens. Verrebbero proposti dunque i seguenti gruppi:
- Gruppo di C. ciliatum:
- Gruppo di C. eximium:
- Gruppo di C. baccatum:
- C. baccatum, nord-ovest del Sud America fino all'Argentina del Nord
- C. chacoense, Bolivia, Argentina, Paraguay
- Gruppo di C. annuum:
- C. annuum, diffuso dal sud degli USA fino al Perù del nord e alla Bolivia, Caraibi
- C. chinense, America centrale, Caraibi, Brasile
- C. frutescens, Messico, America centrale, Caraibi, zona nord del Sud America
- C. galapagoense, isole Galapagos
- Non assegnati:
- C. tovarii, Ayacucho (Perù)
- C. pubescens, dagli altopiani andini al Messico
Coltivazione

Tutte le specie possono essere coltivate in Italia, anche in balcone, seminando verso febbraio al Centro e al Sud e marzo al Nord; i frutti si raccolgono in estate e in autunno. Andrebbero usati subito dopo la raccolta affinché non perdano le loro proprietà, ma si possono conservare anche sott'olio o in polvere (dopo averli fatti seccare al sole), oppure congelandoli. Si semina possibilmente in ambiente riscaldato a temperatura di 25-30 °C, in composta da semi (½ torba e ½ sabbia).
Alcune varietà, soprattutto i C. chinense e il chiltepin, hanno tempi di germinazione lunghi, che possono essere ridotti con una corretta concimazione e una temperatura della composta di 30-35 °C di giorno, circa 20 °C di notte. Allo spuntare della seconda coppia di vere foglie, le piantine si ripicchettano in contenitori singoli, per poi metterle a dimora dopo le ultime gelate o comunque quando la temperatura notturna non scende sotto i 15 °C (aprile - maggio). Il terreno dev'essere sciolto, acido, ben drenato con una buona componente sabbiosa, non troppo fertilizzato: l'eccesso di nitrati porterebbe a bellissime piante fogliose, con pochissimi fiori e quindi frutti. Va bene una composta John Innes numero 2; le successive concimazioni dovrebbero limitarsi a potassio, fosforo e microelementi. Va somministrato nuovamente dell'azoto solo se la pianta viene fatta svernare, alla ripresa vegetativa.
Al contrario di quanto si pensa, il peperoncino ha bisogno di molta acqua durante la coltivazione, senza però ristagni che causerebbero il propagarsi di malattie fungine.
Per evitare ristagni, oltre a scegliere un terriccio molto drenante e non compatto, si annaffia solo al bisogno, quando il terriccio è asciutto, ma non estremamente secco. Una pratica comune per capire quando annaffiare è quella di soppesare il vaso: se è ancora pesante, la pianta non ha bisogno d'acqua, in caso contrario è necessario bagnare.[4]
Per aumentare il gusto piccante dei frutti, basta diminuire le innaffiature, anche azzerandole, nelle 48-72 ore precedenti la raccolta, stando attenti a non far morire la pianta. Un'altra tecnica è quella di annaffiare solamente quando le foglie si sono abbassate, un chiaro indice di scarsità d'acqua.
Per favorire la maturazione dei frutti, si può aumentare il tenore di potassio del terreno, ad esempio con del solfato di potassio.
La raccolta va effettuata tra giugno-luglio e settembre, quando le bacche sono completamente mature, asportando i frutti per mezzo di una cesoia per non danneggiare le piante.
C. chinense richiede molto calcio, che può essere aggiunto tramite farina d'ossa o equivalente. Quando la pianta ferma la crescita e le nuove foglie avvizziscono, è un indizio della carenza di calcio.
Essendo perenni a vita breve, le piante possono essere fatte svernare in casa, in una posizione calda e assolata. Devono essere portate all'interno o in serra quando la temperatura di notte scende sotto i 10 °C (le tropicali, sotto i 15 °C), mentre di giorno possono essere portate fuori se la temperatura si mantiene sopra i 15-20 °C. D'inverno le piante possono perdere le foglie e necessitano di una potatura per lo meno dei rami secchi in marzo.
Cultivar

Le cinque specie domesticate, e quindi più comuni, di peperoncino sono:
- Capsicum annuum, probabilmente la più coltivata, comprendente le varietà più diffuse: i peperoni dolci, il peperoncino comune in Italia, il pepe di Caienna e il messicano jalapeño
- Capsicum baccatum, che include il cosiddetto cappello del vescovo, l'Aji amarillo e l'Aji habanero
- Capsicum chinense, il cui nome può trarre in inganno. Difatti la qualità non è cinese, bensì sudamericana, originaria dell'Amazzonia. Include l'habanero, rimasto fino al 2006 nel Guinness dei primati come il più piccante del mondo, e il suo successore Dorset Naga ibrido con C. frutescens[5], più lo Scotch Bonnet e il fatalii
- Capsicum frutescens, che comprende tra gli altri il tabasco
- Capsicum pubescens, che include il sudamericano rocoto
Una guida all'identificazione delle cinque specie domesticate è visibile nell'immagine. Un'eccezione alla tabella riportata sono i peperoncini viola, tra cui il "Purple Tiger": questi hanno foglie, fiori e frutti immaturi screziati o totalmente viola, ma appartengono a C. annuum, forse ibridato con qualche specie minore.
Sebbene siano poche le specie di peperoncino coltivate commercialmente in Italia, ci sono molte cultivar: il peperone verde e quello rosso, ad esempio, sono la stessa cultivar, ma i verdi sono immaturi. A livello amatoriale, invece, vi è una fiorente comunità di appassionati, che coltivano tutte e cinque le specie principali e molte delle minori. Per la gran varietà di cultivar, sicuramente C. annuum è il più diffuso, mentre le altre specie sono relativamente meno coltivate. Le cinque specie principali si ibridano come riportato nella tabella sotto.
| C. annuum | C. baccatum | C. chinense | C. frutescens | C. pubescens | |
| C. annuum | - | Raro, sterile | Si | Raro | No |
| C. baccatum | Raro, sterile | - | Raro, sterile | Raro, sterile | No |
| C. chinense | Si | Raro, sterile | - | Raro[5] | No |
| C. frutescens | Raro | Raro, sterile | Raro[5] | - | No |
| C. pubescens | No | No | No | No | - |
L'ibridazione dipende anche dall'ordine di impollinazione: ad esempio se un C. annuum impollina un C. frutescens, i semi saranno fertili, nel caso inverso è molto difficile che germinino.
Riproduzione
Il metodo solitamente utilizzato è la riproduzione per seme, anche se si può fare delle talee di rami semi-maturi, lunghe 10 – 15 cm, trattare le estremità con ormone radicante e metterle in cassone freddo con composta da radicazione, trapiantando poi a dimora in vaso o in terra nello stesso periodo delle piantine ottenute da semi. Tale metodo è indicato per ringiovanire una pianta fatta svernare all'interno o in serra. È possibile l'innesto su solanacee più resistenti, come il Solanum capsicastrum o il Solanum jasminoides, ma non è una pratica molto diffusa, sia per la scarsa percentuale di successo, sia per la difficoltà dell'innesto con piante semilegnose.
Avversità
Il peperone viene attaccato da diversi insetti e funghi. Tra gli insetti rivestono maggiore importanza la mosca bianca (Trialeurodes vaporariorum), la nottua (Agrotis ipsilon), la minatrice americana (Liriomyza trifolii) e l'afide Macrosiphum euphorbiae. Tra i funghi i più importanti sono la muffa grigia, il mal bianco, la gangrena pedale e le tracheomicosi causate da Fusarium oxysporum, Verticillium albo-atrum e Verticillium dahliae.
Piccantezza


L'artefice principale della piccantezza è l'alcaloide capsaicina (8-metil-N-vanillil-6-nonenamide o C18H27NO3) insieme ad altre quattro sostanze naturali correlate, chiamate collettivamente capsaicinoidi, che ne comprendono anche altre di sintesi. Ogni capsaicinoide ha una piccantezza relativa e un sapore diversi nella bocca, e una variazione nelle proporzioni di queste sostanze determina le differenti sensazioni prodotte dalle diverse varietà, oltre al loro contenuto. La capsaicina provoca dolore e infiammazioni se consumata in eccesso. Rappresenta l'ingrediente principale nello spray al pepe, usato come arma non letale.
La sensazione di bruciore che percepiamo, tanto più intensa e persistente quanto più il peperoncino è piccante, è solo apparente, nel senso che non si ha un aumento di temperatura. La capsaicina interagisce semplicemente con alcuni termorecettori presenti nella bocca, nello stomaco e nell'ano, che mandano al cervello un segnale di scottatura. La stessa sensazione si ha quando defechiamo, in quanto entrano in funzione gli stessi termorecettori.
La piccantezza dei peperoncini è misurata solitamente tramite la scala di Scoville, ideata al principio del XX secolo dal chimico statunitense Wilbur Scoville. Il peperone dolce ha zero unità Scoville, i jalapeños vanno da 3 000 a 10 000 unità Scoville, mentre gli habanero arrivano a 600 000 SU. Il record da Guinness dei primati spettava al Bhut Jolokia indiano: oltre 1 000 000 unità. Nel 2006 fu presentata la varietà Dorset Naga, derivata da quest'ultima, che ha fatto misurare anch'essa oltre 1 000 000 SU. L'attuale record di piccantezza appartiene dal 2013 al Carolina Reaper con 1 569 300 SU. Le misurazioni per entrare nel Guinness derivano da una media dei valori ottenuti testando diversi frutti della stessa specie. Infatti, il record mondiale di misurazione singola (e quindi non riconosciuto dal Guinness dei primati) arriva a ben 2 200 000 SU.
Come riferimento, la capsaicina pura arriva a 16 o 15 milioni di unità, a seconda della taratura, per cui 16 o 15 unità Scoville corrispondono a 1 ppm.
In ordine crescente di piccantezza media delle varietà, sa ha la seguente scala:
- C. annuum (massimo chiltepin, ~100 000 SU)
- C. baccatum (massimo Ají rosso, ~100 000 SU)
- C. pubescens (massimo rocoto, ~100 000 SU)
- C. frutescens (massimo bird's eye, ~175 000 SU)
- C. chinense (massimo Red Savina, ~580 000 SU)
- C. chinense × frutescens (Bhut jolokia, Naga Dorset e simili, record del Guinness dei primati ~1 000 000 SU)
- C. chinense (massimo Scorpione di Trinidad, ~1 400 000 SU)
- C. chinense (massimo Carolina Reaper, ~ 2 200 000 SU)
Va tuttavia precisato che anche nel C. chinense, che vanta appunto alcune delle più piccanti al mondo, vi sono cultivar a 0 SU. A ogni modo, a partire da 250 000 SU la sensazione di piccantezza cede il posto al dolore, la cui intensità è per lo più costante a prescindere dal contenuto in capsaicina, mentre aumentano la diffusione in bocca e gola e la persistenza nel tempo. Pertanto, assaggiare un Bhut jolokia o un habanero orange, a parte il sapore, dà la stessa sensazione di dolore, solo che il primo dura di più. Uno dei modi migliori per alleviare il bruciore è bere latte, mangiare yogurt o qualunque prodotto caseario, possibilmente a pasta morbida o liquido. Infatti, una proteina presente nei latticini, la caseina, agglutina la capsaicina, rimuovendola dai recettori nervosi.
La capsaicina si scioglie molto bene anche nei grassi e nell'alcool, quindi anche prodotti grassi o bevande alcoliche aiutano a rimuovere la sensazione dolorosa. Per le alte concentrazioni, come nell'habanero Red Savina o estratti vari, il modo più efficace è usare del ghiaccio come anestetico.
Un bicchiere di latte freddo, sorseggiato lentamente, è senz'altro il rimedio migliore, da tenere a portata di mano per l'assaggio di salse piccanti o peperoncini sconosciuti. È efficace anche il pane, specie la mollica, perché rimuove meccanicamente il peperoncino dalla bocca.
Il peperone in cucina


Il frutto viene consumato fresco, essiccato, affumicato, cotto o crudo. Oltre alla sua capacità di bruciare il palato, si utilizza anche per aromatizzare, nonché per fare salse piccanti. Nelle specie piccanti la capsaicina si concentra nella parte superiore della capsula, dove ci sono ghiandole che la producono, e si diffonde poi lungo la capsula. Al contrario di quanto si crede, non sono i semi, ma la membrana interna, la placenta, che contiene la maggior parte di capsaicina: quindi è quasi inutile togliere i semi per ridurre la piccantezza, mentre è consigliabile eliminare la placenta.
In Italia il peperoncino è ampiamente usato e alcune regioni ne hanno fatto, soprattutto ispirandosi a piatti spagnoli e aragonesi, la base dei propri piatti regionali, come la Calabria con la sardella e la famosa nduja, la Basilicata con i peperoni cruschi ("croccanti" in dialetto) adoperati in piatti come pasta con peperoni cruschi, acquasale, baccalà alla lucana o semplicemente scottati in olio caldo, la Campania con il baccalà alla gualalegna (gualano=bracciante) che abbina il crusco con il piccante, e in generale tutto il Sud peninsulare.
Il peperone dolce è invece molto utilizzato nella cucina piemontese, soprattutto nella sua variante regionale peperoni di Carmagnola, ed è alla base di numerosi antipasti, del bagnet ross e della bagna càuda.
All'estero il peperoncino è usato molto in Messico (nelle salse, nel chili con carne), in Nordafrica (dove è alla base della harissa), in India, in Thailandia e nelle due Coree. Le cucine indiana, indonesiana, cinese sono associate all'uso del peperoncino, sebbene la pianta sia arrivata in Asia solo dopo l'arrivo degli europei.
Una volta macinato, il peperoncino modifica l'intensità del gusto. La piccantezza varia non solo in base alla varietà, ma anche in base al grado di maturazione: più il peperoncino è maturo e più è forte. Inoltre lo stress ambientale[6] , tra cui la siccità e il freddo,[7] accentua il sapore piccante. L'eccesso di acqua causa anch'esso aumento di piccantezza, ma spesso rovina la pianta e in C. chinense può dare sapore amaro ai frutti. Alcune varietà di peperoncino sono indicate per il consumo immediato, perché i frutti non si mantengono a lungo, altre possono essere essiccate e macinate. In questo modo aumenta la concentrazione di capsaicina e dunque la piccantezza. Quasi tutte le varietà di C. chinense hanno aroma e sapore intenso che si perde con l'essiccazione. Ad esempio l'habanero da fresco ha un intenso odore di albicocca e un sapore fruttato simile al cedro, che si attenuano alquanto con l'essiccazione.
Proprietà


Il peperoncino è un condimento molto popolare, nonostante il dolore e l'irritazione che provoca. Quattro composti del peperoncino, tra cui i flavonoidi e i capsaicinoidi, hanno un effetto antibatterico, cosicché cibi cotti col peperoncino possono essere conservati relativamente a lungo. Questo spiega anche perché più ci si sposta in regioni dal clima caldo, più si usano il peperoncino e le altre spezie.
I peperoncini sono ricchi di vitamina C[8] e si ritiene abbiano molti effetti benefici sulla salute[9], purché usati con moderazione e in assenza di problemi gastrointestinali. Il peperoncino ha un forte potere antiossidante, e questo gli è valso la fama di antitumorale. Si è dimostrato utile nella cura di malattie da raffreddamento come raffreddore, sinusite e bronchite, e nel favorire la digestione. Queste virtù si devono principalmente alla capsaicina, in grado di aumentare la secrezione di muco e di succhi gastrici. In ultimo il peperoncino, stimolando la peristalsi intestinale, favorisce il transito e l'evacuazione; un passaggio intestinale più rapido, in sinergia col potere antibatterico e antimicotico, evita la fermentazione e la formazione di gas intestinali e di tossine, particolarmente quelle della Candida albicans.
Alcuni studi hanno evidenziato un aumento del metabolismo e una riduzione dell'insulina ematica dopo aver mangiato cibi conditi con peperoncini piccanti.[10][11] Il peperoncino può fungere da antidolorifico in artriti, neuropatia diabetica, nevralgie post-herpetiche e del trigemino, sintomi post-mastectomia, cefalea a grappolo[12]. I capsaicinoidi agiscono a livello dei nocicettori mediante i recettori vanilloidi specifici VR-1, come desensibilizzanti dei recettori stessi agli stimoli dolorosi, in una prima fase attraverso una "desensibilizzazione acuta" e in seguito attraverso una tachifilassi (una ridotta risposta recettoriale alle successive applicazioni di capsaicinoidi)[13]. Si può ipotizzare che la sensazione di dolore prodotta dalla capsaicina stimoli il cervello a produrre endorfine, un oppiaceo naturale in grado di agire da analgesico e produrre una sensazione di benessere.
Non esiste alcuno studio o prova sperimentale che dimostri le sue presunte proprietà afrodisiache.
I benefici dei peperoncini sono numerosi, anche se non tutti confermati, e questi frutti delle piante di Capsicum (della famiglia delle Solanaceae come il tabacco, le melanzane e i pomodori) sono sempre oggetto di studio delle loro effettive proprietà benefiche.
Molte tradizioni popolari anniverano il peperoncino tra i rimedi, e la medicina ayurvedica lo consiglia per il trattamento di ulcere peptiche.
Gli uccelli, al contrario dei mammiferi, non sono sensibili alla capsaicina, poiché non possiedono il recettore specifico su cui essa agisce. A ragione di ciò i peperoncini costituiscono il cibo preferito di molti volatili; sono una fonte di vitamina C e carotene, necessari soprattutto durante la muta del piumaggio. In cambio gli uccelli spargono i semi della pianta sia mentre consumano i frutti, sia attraverso le feci, perché questi semi riescono a oltrepassare l'apparato digerente inalterati. Si pensa che questo tipo di relazione abbia promosso l'evoluzione dell'attività protettrice della capsaicina. È interessante notare che agenti chimici usati per dare un sapore di uva a bevande come la "grape soda" (bevanda frizzante al gusto di uva) producono negli uccelli un effetto simile a quello che la capsaicina dà agli esseri umani.
Aspetti medici
Per la presenza di due proteine allergizzanti, Cap a 1 e Cap a 2, il peperone può causare allergia alimentare anche grave[14].
Galleria di fotografie
-
Cultivar di C. annuum
-
Una varietà colorata di Capsicum -
Friarello (C. annuum) -
Pepe di Caienna (C. annuum) -
Pianta completa di peperoncini arancione -
Habanero (C. chinense Jacquin)- pianta con fiori e frutti -

-
Thai pepper (C. annuum) -
Pianta di peperoncino Piri piri (C. frutescens detto anche "Diavolo africano") -
Peperoncino asiatico bhut jolokia) (C. chinense x C. frutescens) -
Fiori di C. annuum
-
Peperoni verdi, gialli e rossi -
I fiori del peperoncino malese detto bangi -
Piccolo ma molto piccante Capsicum malese -

Note
- ^ a b (EN) Capsicum, su Plants of the World Online, Royal Botanic Gardens, Kew. URL consultato il 3 aprile 2024.
- ^ Michael J. McLeod, Sheldon I. Guttman, W. Hardy Eshbaugh, Richard E. Rayle, An Electrophoretic Study of Evolution in Capsicum (Solanaceae), in Evolution, Vol. 37, No. 3 (May, 1983), pp. 562-574.
- ^ Walsh B.M., Hoot S.B, Phylogenetic Relationships of Capsicum (Solanaceae) Using DNA Sequences from Two Noncoding Regions, in Int. J. Plant Sci. 2001; 162(6): 1409-1418.
- ^ Coltivare peperoncini, in Guida completa alla coltivazione del peperoncino, mondodelpeperoncino.it. URL consultato il 25 Novembre 2020.
- ^ a b c Il Naga Dorset, il Naga Morich e il Bhut Jolokia sarebbero ibridi C. chinense × frutescens, vedi (EN) Saga Jolokia, su fiery-foods.com. URL consultato il 21 luglio 2009., sezione "DNA result"
- ^ Sung Lee, Byung Hwang, Identification of the pepper SAR8.2 gene as a molecular marker for pathogen infection, abiotic elicitors and environmental stresses in Capsicum annuum, Biomedical and Life Sciences, Volume 216, N. 3 / gennaio 2003, pp 387-396
- ^ HWANG, E. et al., Expression profiles of hot pepper (Capsicum annuum) genes under cold stress conditions
- ^ a Calorie Counter, su acaloriecounter.com, acaloriecounter.com, basato su USDA food nutrition database. URL consultato il 17 aprile 2008.
- ^ Accademia italiana del peperoncino, su peperoncino.org (archiviato dall'url originale il 3 settembre 2011).
- ^ Kiran D.K. Ahuja, Iain K. Robertson, Dominic P. Geraghty, Madeleine J. Ball, Effects of chili consumption on postprandial glucose, insulin, and energy metabolism, su ajcn.org, American Journal of Clinical Nutrition 2006;84:63–9.
- ^ Teruo Kawada, Koh-Ichiro Hagihara, Kazuo Iwai, Effects of Capsaicin on Lipid Metabolism in Rats Fed a High Fat Diet, su jn.nutrition.org, American Journal of Nutrition Vol. 116 No. 7 luglio 1986, pp. 1272-1278.
- ^ Chrubasik J. "Efficacy and safety of Capsicum preparations" in Chrubasik and Roufogalis (eds.) (2000) Herbal Medicinal Products for the Treatment of Pain. Lismore, Australia, Southern Cross University Press (2000)
- ^ Roufogalis b, Dedov V Capsaicin receptor mechanism and future trends for analgesics in "Chrubasik and Roufogalis" (eds.) (2000))
- ^ General information for Bell pepper, su foodallergens.ifr.ac.uk. URL consultato l'11 agosto 2010 (archiviato dall'url originale il 26 febbraio 2010).
Bibliografia
- Nabhan, G.P, A qualcuno piace piccante, Codice, 2005, ISBN 88-7578-029-3.
- Biagi M, Coltivare peperoncino, Città Calabria, 2004, ISBN 88-88948-21-X.
- (EN) DeWitt D, The chile pepper encyclopedia, William Morrow Cookbooks, 1999, ISBN 0-688-15611-8.
- (EN) Govindarajan VS, Capsicum production, technology, chemistry, and quality. Part I. History, botany, cultivation, and primary processing, in Crit Rev Food Sci Nutr. 1985; 22(2): 109-76.
- (EN) Govindarajan VS, Capsicum production, technology, chemistry, and quality. Part II. Processed products, standards, world production and trade, in Crit Rev Food Sci Nutr. 1986; 23(3): 207-88.
- (EN) Govindarajan VS, Capsicum production, technology, chemistry, and quality. Part III. Chemistry of the color, aroma, and pungency stimuli, in Crit Rev Food Sci Nutr. 1986; 24(3): 245-355.
- (EN) Govindarajan VS, Rajalakshmi D, Chand N, Capsicum production, technology, chemistry, and quality. Part IV. Evaluation of quality, in Crit Rev Food Sci Nutr. 1987;25(3):185-282.
- (EN) Govindarajan VS, Sathyanarayana MN, Capsicum production, technology, chemistry, and quality. Part V. Impact on physiology, pharmacology, nutrition, and metabolism; structure, pungency, pain, and desensitization sequences, in Crit Rev Food Sci Nutr. 1991; 29(6): 435-74.
- (EN) Walsh B.M., Hoot S.B, Phylogenetic Relationships of Capsicum (Solanaceae) Using DNA Sequences from Two Noncoding Regions, in Int. J. Plant Sci. 2001; 162(6): 1409-1418.
- (EN) Bosland, P.W, Capsicums: Innovative uses of an ancient crop, in J. Janick (a cura di), Progress in new crops, Arlington, VA, ASHS Press, 1996, pp. 479-487.
Voci correlate
Altri progetti
Wikimedia Commons contiene immagini o altri file su Capsicum
Wikispecies contiene informazioni su Capsicum
Collegamenti esterni
- Sito Ufficiale A.I.S.P.E.S. Associazione Internazionale Studio Peperoncino E Solanacee, su aispes.com.
- AISPES.org Database delle varietà di capsicum domesticate e selvatiche, su aispes.org.
- Accademia Italiana del peperoncino, su peperoncino.org.
- Peperonciniamoci.it - Sito di appassionati Italiani del peperoncino, su peperonciniamoci.it.
- PepperFriends.com - Sito di appassionati Italiani del peperoncino, su pepperfriends.com.
- PepperFriends.ch - Sito di appassionati Svizzeri del peperoncino, su pepperfriends.ch. URL consultato il 20 febbraio 2019 (archiviato dall'url originale il 31 dicembre 2014).
- Lista mondiale di Tutti i Peperoncini - paprika.tel
- Quando raccogliere i peperoncini - Pianteinforma.it
- Ticinopeppers.com - Produttore di peperoncini e prodotti a base di peperoncino, su ticinopeppers.com. URL consultato il 9 giugno 2013 (archiviato dall'url originale il 16 agosto 2013).
- (EN) Storia del record della piccantezza, su fiery-foods.com. URL consultato il 16 gennaio 2007 (archiviato dall'url originale il 16 gennaio 2007).
- (EN) Chilliworld.com Scala Scoville delle differenti varietà
| Controllo di autorità | GND (DE) 4044557-4 |
|---|
