Distorsore

Il distorsore è un effetto per strumenti musicali elettrificati, più generalmente usato con la chitarra elettrica. Simula il naturale effetto di saturazione del canale, esasperando il clipping e creando il classico sound delle forme più dure del rock (hard rock, metal e punk). La distorsione ha timbriche diverse a seconda del tipo e della quantità di effetto usato, o del genere musicale che si sta suonando. L'effetto viene usato anche con vari altri strumenti, quali il basso elettrico, il violino e addirittura la voce. Alcuni amplificatori per chitarra includono uno o più canali dove amplificare e poi distorcere il suono: generalmente, il primo stadio è denominato "clean" e i successivi sono distorti con livelli di clipping sempre più accentuati.
Caratteristiche e modelli

Il distorsore, a differenza del semplice overdrive, modifica radicalmente e pesantemente la forma d'onda applicata all'ingresso: una forma sinusoidale esce dal distorsore, trasformata in buona parte in un'onda quadra (hard clipping), con l'aggiunta di armoniche di ordine dispari, le quali donano una timbrica molto tagliente. Per realizzare un distorsore è possibile seguire numerose strade, ricorrendo a due o più stadi a transistor o a JFET, oppure tramite amplificatori operazionali, inserendo dei diodi nella rete di retroazione o all'uscita. Un eventuale controllo di toni può essere di aiuto per variare la timbrica della distorsione.

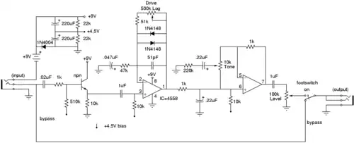
Nella figura viene mostrato un circuito overdrive ad integrati, simile al pedale Ibanez TS9, che usa i diodi al silicio 1N4148, mentre inserendo al loro posto tre diodi al germanio, uno in parallelo con la coppia in serie per creare asimmetria nella distorsione, e modificando leggermente i valori di alcuni componenti, si ottiene un circuito equivalente al BOSS DS1. Diminuendo la capacità del condensatore vicino al tono si aumentano i bassi, viceversa aumentandolo gli alti. Il valore del potenziometro di "drive", regola il livello di distorsione, aumentando la resistenza aumenta la corrente che fluisce attraverso i diodi.
Storia
Il distorsore è considerato il primo vero effetto per chitarra elettrica. Inizialmente si trattava di un fastidioso effetto dovuto all'esigenza di alzare il volume dell'amplificatore per far sentire la voce dello strumento nell'orchestra. Lavorando ad alti volumi, gli amplificatori dell'epoca andavano in saturazione e tendevano a tosare le forme d'onda del suono emesso ed il suono era appunto distorto naturalmente. La squadratura del segnale però arricchiva il suono di armoniche e gli conferiva una timbrica particolare che a lungo andare è iniziata a piacere e anzi ad essere ricercata dai musicisti.
Attribuire la paternità dell'utilizzo di un vero e proprio distorsore è difficile. Tra i chitarristi blues e rock'n'roll che sperimentarono estensivamente suoni di chitarra distorta vanno citati almeno Sister Rosetta Tharpe, Junior Barnard, Elmore James, Willie Johnson, Howlin'Wolf, Pat Hare, Buddy Guy, Paul Burlison, Johnny Watson, Guitar Slim e Chuck Berry. In seguito pionieri dell'effettistica chitarristica come Link Wray o Grady Martin fecero ampio uso di effetti di distorsione, come anche artisti surf rock come i The Ventures o Dick Dale. Gruppi appartenenti alla prima British invasion come i Kinks o gli Yardbirds perfezionarono questi risultati e li portarono nelle classifiche di tutto il mondo. Il brano rock che più di ogni altro è identificato con il distorsore nell'immaginario collettivo è probabilmente Satisfaction dei Rolling Stones, nel 1965 (Keith Richards usò un Gibson Maestro FZ-1 Fuzz-Tone, uno dei primi fuzz tone a pedale).
Da allora i gusti e i generi musicali sono aumentati e si sono diversificati tanto che negli anni settanta il distorsore è entrato massicciamente nei gruppi dell'epoca. L'heavy metal è probabilmente il genere musicale in cui il distorsore è l'effetto più usato, al fine di rendere la melodia più grezza e ruvida; lo si può facilmente ritrovare però anche nel punk rock, nel rock in generale e nell'electro e derivati.
Voci correlate
Altri progetti
Wikizionario contiene il lemma di dizionario «Distorsore»
Wikimedia Commons contiene immagini o altri file su Distorsore
Collegamenti esterni
- [1]
- (EN) The Ibanez TubeScreamer technology, su geofex.com.