Legge di potenza
Una legge di potenza (power law) è una qualsiasi relazione del tipo:
dove a e k sono costanti e è una funzione asintoticamente piccola di . k è di solito chiamato esponente di scala.
Leggi di potenza ricorrono nelle distribuzioni di probabilità di molti fenomeni fisici (ad esempio la magnitudo dei terremoti, il diametro dei crateri dei pianeti, la dimensione dei frammenti degli oggetti che si infrangono per urti, l'intensità delle esplosioni solari), sociali (il numero dei morti nelle guerre, la popolazione delle città, il numero di collegamenti ai siti web, il numero di citazioni) ed economici (la distribuzione della ricchezza, le vendite di libri e dischi musicali, ecc.); così come ricorrono in altri tipi di relazioni, come quella tra il tasso metabolico di una specie e la sua massa corporea (cosiddetta legge di Kleiber), o quella tra la forza di gravità e la distanza tra le masse.
Nel caso delle distribuzioni di probabilità, una distribuzione che obbedisce alla legge di potenza è denominata power law distribution, scale-free distribution (distribuzione a invarianza di scala), o anche distribuzione di Pareto - dal nome dell'economista Vilfredo Pareto, che per primo la individuò nella distribuzione del reddito - o infine legge di Zipf - dal linguista George Kingsley Zipf che la individuò studiando la frequenza d'uso delle parole nei testi.[1]
La particolarità di questo tipo di distribuzioni sta proprio nell'assenza di una scala caratteristica dei fenomeni. Così, ad esempio, dire che la distribuzione del reddito rispecchia la legge di potenza, o che la distribuzione del reddito è una paretiana, significa dire che, se ogni quattro individui con reddito annuo pari a diecimila euro, ne esiste uno con reddito pari a ventimila, allora ci sarà una persona che guadagna 2 trilioni di euro per ogni quattro con reddito pari a 1 trilione.
Distribuzioni a legge di potenza

Una distribuzione a legge di potenza, o distribuzione power-law, o distribuzione di Pareto, nella sua forma più generale ha la forma:
dove il simbolo indica la proporzionalità, ovvero l'eguaglianza a meno di un fattore moltiplicativo. α (> 1) è chiamato esponente della power-law e L(x) è una funzione "che varia lentamente", cioè qualsiasi funzione tale per cui
con t costante. Questa proprietà di L(x) segue direttamente dalla condizione che p(x) sia asintoticamente invariante alla scala.
Quando L(x) è una costante, la distribuzione diventa:
Inoltre, poiché per qualsiasi valore positivo di α la distribuzione diverge quando x tende a zero, è normale imporre un valore minimo . Dato l'esponente, quando x è una variabile continua si ha che la costante di normalizzazione C è data da:
da cui:
- .
Momenti della distribuzione
Il valore atteso della distribuzione a legge di potenza è:
che è finito solo se α > 2.
Più in generale, il momento di ordine m è dato da:
ed è finito solo se m < α -1.

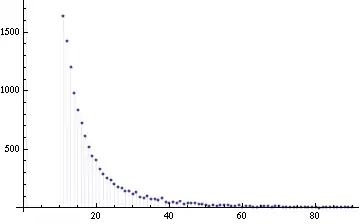
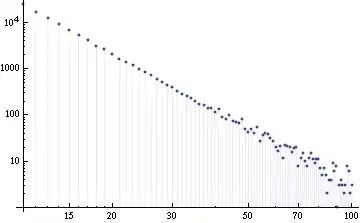
Rappresentare graficamente le distribuzioni a legge di potenza
Di solito le distribuzioni power-law sono rappresentate su un grafico log-log, cioè un grafico in cui entrambe le variabili sugli assi sono misurate in logaritmi. Trasformando in logaritmi si ha infatti:
e la relazione diventa lineare.[2]
Inoltre, per evitare le fluttuazioni frazionarie nella coda della distribuzione dovute alla costanza dell'intervallo di classe nell'istogramma, si utilizza un intervallo di classe logaritmico, o, più frequentemente, si rappresenta la funzione di probabilità cumulata complementare, cioè:
che segue anch'essa una legge di potenza con esponente più piccolo.[3]

Percentili della distribuzione
La mediana della distribuzione è data da:
da cui:
Il k-esimo percentile è:
ovvero:
La regola 80/20
Se si considera la distribuzione della ricchezza, la frazione della popolazione la cui ricchezza eccede un determinato valore x è semplicemente:
La percentuale della ricchezza totale in mano a queste persone sarà:
da cui segue:
Poiché l'esponente nel caso della distribuzione della ricchezza è circa 2,15, si ha:
Che è nota come legge 80/20 (o principio di Pareto), in base alla quale il 20% della popolazione detiene l'80% della ricchezza mondiale.
Va notato come, in base alla stessa distribuzione, segue come, ad esempio, il 50% della ricchezza mondiale sia detenuto solo da meno dell'1% della popolazione, e così via.
Invarianza di scala e legge di potenza
Una distribuzione di probabilità è invariante alla scala se:
cioè se, cambiando la scala o l'unità di misura della variabile x di un fattore b, la distribuzione di probabilità rimane invariata a meno di una costante moltiplicativa f(b).
L'invarianza di scala è condizione necessaria e sufficiente affinché una distribuzione sia power-law.
Infatti, una distribuzione è invariante alla scala se è una distribuzione power-law. Dato
segue infatti:
Inoltre, una distribuzione è power-law se è invariante alla scala. Infatti, se una distribuzione è scale-free, per x = 1 si ha:
e quindi:
Differenziando rispetto a b otteniamo:
che, per b = 1 diventa:
che è un'equazione differenziale la cui soluzione è:
che è una distribuzione power-law.
Invarianza di scala e cutoff
Nonostante siano molti i fenomeni che presentano distribuzioni ad invarianza di scala per alcuni intervalli, sono rari i casi in cui questo vale lungo tutto il supporto.
Così, ad esempio, nonostante la legge Gutenberg-Richter venga di solito citata come un esempio di distribuzione a legge di potenza, la distribuzione reale della magnitudo dei terremoti, visto il limite costituito dall'energia totale racchiusa nella crosta terrestre, smette di essere scalabile quando ci si avvicina ad esso.
Per tenere conto di questo, si usa spesso introdurre un cutoff esponenziale nella distribuzione originale, adottando la forma seguente:
In questa distribuzione, il saggio di decadimento esponenziale alla fine tenderà a prevalere sull'invarianza di scala per valori via via più grandi di x.
Distribuzioni lognormali e a legge di potenza
Data una variabile casuale logonormale, la cui funzione di probabilità è:
prendendo il logaritmo si ottiene:
Questa è una funzione quadratica di ln x, che quindi presenta una curvatura verso il basso. Tuttavia, può approssimarsi ad una linea per piccoli tratti e l'approssimazione è tanto migliore quanto più grande è la deviazione standard.
Data questa forma, di fatto risulta molto difficile in pratica distinguere una power-law con un cut-off da una lognormale.
Note
- ^ Più spesso con legge di Zipf si denota la versione discreta della distribuzione.
- ^ Questo permette di distinguere facilmente una power-law, in cui le code non hanno un limite esponenziale, dalla distribuzione esponenziale e dalle altre distribuzioni (normale, Poisson, ecc.) in cui invece tale limite esiste.
Così, ad esempio, nel caso della distribuzione esponenziale, in una rappresentazione a doppia scala logaritmica la funzione di densità sarebbe:
- ^ Un modo semplice di ottenere la distribuzione cumulata nella pratica è l'approccio rango-frequenza (rank-frequency approach), in base al quale si ordinano gli n valori in modo crescente e si fa uno scatter plot rispetto al vettore .
Bibliografia
- Simon, H. A., On a Class of Skew Distribution Functions, in Biometrika, vol. 42, 1955, pp. 425-440, DOI:10.2307/2333389.
- Hall, P., On Some Simple Estimates of an Exponent of Regular Variation, in Journal of the Royal Statistical Society, Series B (Methodological), vol. 44, n. 1, 1982, pp. 37-42.
- Mitzenmacher, M., A brief history of generative models for power law and lognormal distributions (PDF), in Internet Mathematics, vol. 1, 2004, pp. 226-251, DOI:10.1080/15427951.2004.10129088.
- Newman, M. E. J., Power laws, Pareto distributions and Zipf's law, in Contemporary Physics, vol. 46, 2005, pp. 323-351, DOI:10.1080/00107510500052444. URL consultato il 2 luglio 2022 (archiviato dall'url originale il 20 aprile 2022).
- Clauset, A., Shalizi, C. R. and Newman, M. E. J., Power-law distributions in empirical data, 2007.
- Mark Buchanan, Ubiquità, Mondadori, 2003.
- Taleb Nassim N., Il cigno nero. Come l'improbabile governa la nostra vita, Il Saggiatore, 2008.
Voci correlate
Altri progetti
Wikimedia Commons contiene immagini o altri file su legge di potenza
Collegamenti esterni
- Zipf, Power-laws, and Pareto - a ranking tutorial, su hpl.hp.com. URL consultato il 21 dicembre 2009 (archiviato dall'url originale il 26 ottobre 2007).
- Gutenberg-Richter Law, su simscience.org. URL consultato il 21 dicembre 2009 (archiviato dall'url originale il 9 giugno 2009).
- Stream Morphometry and Horton's Laws, su physicalgeography.net.
- "How the Finance Gurus Get Risk All Wrong" di Benoît Mandelbrot & Nassim Nicholas Taleb. da Fortune, 11 luglio, 2005.
- "Million-dollar Murray": power-law distributions in homelessness and other social problems; di Malcolm Gladwell. The New Yorker, February 13, 2006.
- Tyranny of the Power Law da The Econophysics Blog