Resistenza pull-up

Entrambe le resistenze di pull-up e pull-down sono usate nei circuiti logici elettronici per garantire che gli ingressi di un sistema logico stabilito siano a livelli logici previsti se i dispositivi esterni sono scollegati o ad alta impedenza. Essi possono essere utilizzati anche a livello di interfaccia tra due diversi tipi di dispositivi logici, possibilmente operanti a diverse tensioni di alimentazione.
L'idea di una tale resistenza è strettamente correlata al concetto di logica tri-state. Questa debole resistenza "tira" la tensione del filo senza tensione di origine ed è collegata verso il suo livello di tensione di origine (come ad esempio i 5V in caso di un resistore di pull-up, o basso 0V come nel caso della resistenza di pull-down) quando gli altri componenti della linea sono inattivi. Questo perché, quando tutte le altre connessioni terminali sulla linea sono inattive, sono ad alta impedenza e agiscono come se fossero scollegate. Dal momento che le altre componenti agiscono come se fossero scollegate, il circuito agisce come se fosse scollegato, e nessuna corrente fluirà sulla linea, e la tensione del "filo senza tensione di origine" (comune tra gli altri componenti sulla linea) sarà quella del generatore di tensione (di nuovo alta o bassa), secondo le regole della Legge di Ohm.
Tuttavia, quando un altro componente sulla linea si attiva (transizione da alta impedenza per entrambe bassa nel caso del resistore pull-up, o alta nel caso del pull-down), la linea sarà impostato a tale livello, dal momento che è comune agli altri componenti (tutti i punti su un filo devono essere alla stessa tensione, cioè hanno lo stesso potenziale).
Questo è molto importante perché, anche se i componenti possono essere ad alta impedenza (agiscono come se fossero scollegati), essi possono ancora prendere la tensione della linea come un input (come la porta di un Transistor ad effetto di campo) e quindi possono essere influenzati dal suo valore.
Applicazioni

Possono essere utilizzati in tutta sicurezza con porte logiche CMOS perché gli ingressi sono controllati in tensione. Gli ingressi logici dei TTL che sono lasciati sconnessi intrinsecamente fluttuanti a livello alto, quindi hanno bisogno di un valore molto più basso di resistenza di pull-down per forzare l'ingresso a basso. Questo consuma anche più corrente. Per questo motivo, i resistori pull-up sono da preferire nei circuiti TTL.
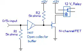
Nelle famiglie logica bipolare che operano a 5 VDC, un valore tipico di resistenza di pull-up è 1-5 kΩ, in base all'obbligo di fornire corrente necessaria al livello di logica per il completo funzionamento nel range di temperatura e tensione di alimentazione.
Per CMOS e la logica MOS, valori molto più alti di resistenza possono essere utilizzate, da decine di kΩ al MΩ, in quanto la corrente di dispersione richiesta a un ingresso logico è piccola.
Bibliografia
- Paul Horowitz and Winfield Hill, "The Art of Electronics 2nd Edition", Cambridge University Press, Cambridge, England, 1989 ISBN 0-521-37095-7
Voci correlate
Collegamenti esterni
- Really basic introduction at Encoder, su seattlerobotics.org. URL consultato il 20 luglio 2010 (archiviato dall'url originale il 13 giugno 2011).