Test driven development
In informatica, nello sviluppo software, il test-driven development (abbreviato in TDD), in italiano sviluppo guidato dai test[1] o sviluppo guidato dalle verifiche[2] è un modello di sviluppo del software che prevede che la stesura dei test automatici avvenga prima di quella del software che deve essere sottoposto a test, e che lo sviluppo del software applicativo sia orientato esclusivamente all'obiettivo di passare i test automatici precedentemente predisposti.
Più in dettaglio, il TDD prevede la ripetizione di un breve ciclo di sviluppo in tre fasi, detto "ciclo TDD". Nella prima fase (detta "fase rossa"), il programmatore scrive un test automatico per la nuova funzione da sviluppare, che deve fallire in quanto la funzione non è stata ancora realizzata. Nella seconda fase (detta "fase verde"), il programmatore sviluppa la quantità minima di codice necessaria per passare il test. Nella terza fase (detta "fase grigia" o di refactoring), il programmatore esegue il refactoring del codice per adeguarlo a determinati standard di qualità.[3]
L'invenzione del metodo (o la sua riscoperta[4]) si deve a Kent Beck, uno dei padri dell'extreme programming (XP) e delle metodologie agili. Il TDD è una delle 12 regole base dell'XP, ma viene anche usato indipendentemente da questa metodologia;[5] la sua applicazione è anche parte fondamentale dello sviluppo agile del software.[6]
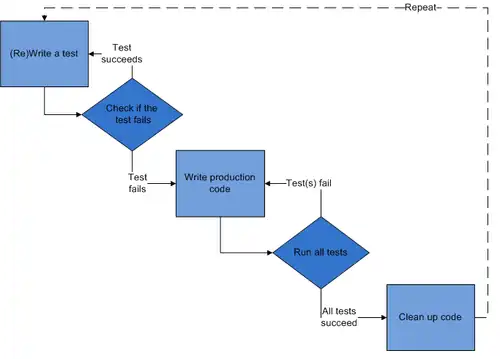
I cicli TDD
Il TDD si articola in brevi cicli che constano di tre fasi principali. La descrizione originale dei cicli TDD data da Kent Beck nel libro Test-Driven Development by Example[7] è quella usata universalmente come riferimento:
Fase rossa
Nel TDD, lo sviluppo di una nuova funzionalità comincia sempre con la stesura di un test automatico volto a validare quella funzionalità, ovvero verificare se il software la esibisce. Poiché l'implementazione non esiste ancora, la stesura del test è un'attività creativa, in quanto il programmatore deve stabilire in quale forma la funzionalità verrà esibita dal software e comprenderne e definirne i dettagli. Perché il test sia completo, deve essere eseguibile e, quando viene eseguito, produrre un esito negativo. In molti contesti, questo implica che debba essere realizzato una bozza minimale del codice da testare, necessario per garantire la compilazione e l'esecuzione del test. Una volta che il nuovo test è completo e può essere eseguito, dovrebbe fallire. La fase rossa si conclude quando c'è un nuovo test che può essere eseguito e fallisce.
Fase verde
Nella fase successiva, il programmatore deve scrivere la quantità minima di codice necessaria per passare il test che fallisce. Non è richiesto che il codice scritto sia di buona qualità, elegante, o generale; l'unico obiettivo esplicito è che funzioni, ovvero passi il test. In effetti, è esplicitamente vietato dalla pratica del TDD lo sviluppo di parti di codice non strettamente finalizzate al superamento del test. Quando il codice è pronto, il programmatore esegue nuovamente tutti i test disponibili sul software modificato (non solo quello che precedentemente falliva). In questo modo, il programmatore ha modo di rendersi conto immediatamente se la nuova implementazione ha causato fallimenti di test preesistenti, ovvero ha causato regressioni o peggioramenti nel codice. La fase verde termina quando tutti i test vengono passati con successo.
Refactoring o fase grigia
Quando il software passa tutti i test, il programmatore dedica una certa quantità di tempo a farne refactoring, ovvero a migliorarne la struttura attraverso un procedimento basato su piccole modifiche controllate volte a eliminare o ridurre difetti oggettivamente riconoscibili nella struttura interna del codice. Esempi tipici di azioni di refactoring includono la scelta di identificatori più espressivi, eliminazione di codice duplicato, semplificazione e razionalizzazione dell'architettura del sorgente (p.es. in termini della sua organizzazione in classi), e così via. La letteratura sul TDD fornisce numerose linee guida sia specifiche che generali sul modo corretto di fare refactoring[8][9] In ogni caso, l'obiettivo del refactoring non è quello di ottenere del codice "perfetto", ma solo di migliorarne la struttura, secondo la cosiddetta "regola dei Boy Scout"[10]: "lascia l'area dove ti sei accampato più pulita di come l'hai trovata". Dopo ciascuna azione di refactoring, i test automatici vengono nuovamente eseguiti per accertarsi che le modifiche eseguite non abbiano introdotto errori.
Stile di sviluppo
Il principio fondamentale del TDD è che lo sviluppo vero e proprio deve avvenire solo allo scopo di passare un test automatico che fallisce. In particolare, questo vincolo è inteso a impedire che il programmatore sviluppi funzionalità non esplicitamente richieste, e che il programmatore introduca complessità eccessiva in un progetto, per esempio perché prevede la necessità di generalizzare l'implementazione in un futuro più o meno prossimo. In questo senso il TDD è in stretta relazione con numerosi principi della programmazione agile e dell'extreme programming, come il principio KISS (Keep It Simple, Stupid), il principio YAGNI (You aren't gonna need it), e il mandato agile di minimizzare il lavoro incompiuto.[11]
I cicli TDD sono intesi come cicli di breve durata, al termine di ciascuno dei quali il programmatore ha realizzato un piccolo incremento di prodotto (con i relativi test automatici), un altro concetto tipico delle metodologie agili.[11] L'applicazione reiterata del refactoring al termine di ogni ciclo ha lo scopo di creare codice di alta qualità e buone architetture in modo incrementale, tenendo però separati l'obiettivo di costruire software funzionante (fase verde) e quello di scrivere "buon codice" (fase grigia). La breve durata dei cicli TDD tende anche a favorire lo sviluppo di componenti di piccole dimensioni e ridotta complessità.
Vantaggi
L'applicazione del TDD porta in generale allo sviluppo di un numero maggiore di test, e a una maggiore copertura di test del software prodotto, rispetto alla pratica tradizionale di sviluppare i test dopo l'implementazione.[12] In parte, questo è dovuto al fatto che in contesti non TDD il management tende a spingere i programmatori a passare all'implementazione di nuove funzionalità a scapito del completamento dei test. I programmatori che usano il TDD su progetti nuovi hanno, in genere, meno necessità di usare il debugger, essendo in grado di risolvere più efficacemente eventuali errori annullando immediatamente le modifiche che li hanno causati.[13]
Scrivendo i test prima del codice, si utilizza il programma prima ancora che venga realizzato. Ci si assicura, inoltre, che il codice prodotto sia testabile singolarmente. È dunque obbligatorio avere una visione precisa del modo in cui verrà utilizzato il programma prima ancora d'essere implementato. Così facendo si evitano errori concettuali durante la realizzazione dell'implementazione, senza che si siano definiti gli obiettivi. Inoltre, i test consentono agli sviluppatori di avere maggior fiducia durante il refactoring del codice, in quanto già sanno che i test funzioneranno quando richiesto; pertanto, possono permettersi di effettuare cambiamenti radicali di design, stando certi che alla fine otterranno un programma che si comporterà sempre alla stessa maniera (essendo i test sempre verificati).
L'uso del Test Driven Development permette non solo di costruire il programma assieme ad una serie di test di regressione automatizzabili, ma anche di stimare in maniera più precisa lo stato d'avanzamento dello sviluppo di un progetto.
Note
- ^ C. Larman e L. Cabibbo, Applicare UML e i pattern: analisi e progettazione orientata agli oggetti, Prentice-Hall 2005, p. 400
- ^ C. Bottiglieri, Test-driven development: un esempio con una web app, Mokabyte n. 192, febbraio 2014 Archiviato il 22 dicembre 2014 in Internet Archive.
- ^ K. Beck, Test-Driven Development by Example, Addison Wesley 2003
- ^ Why does Kent Beck refer to the "rediscovery" of test-driven development?
- ^ Newkirk, JW and Vorontsov, AA. Test-Driven Development in Microsoft .NET, Microsoft Press 2004
- ^ TDD, Agile Alliance, su guide.agilealliance.org. URL consultato il 22 dicembre 2014 (archiviato dall'url originale l'8 febbraio 2015).
- ^ K. Beck, Test-Driven Development by Example, Addison Wesley 2003
- ^ K. Beck, XP Explained, Addison-Wesley 1999
- ^ Robert C. Martin, Clean Code
- ^ Garry Shutler, The Boy Scout Rule
- ^ a b James Shore, Agile Development
- ^ H. Erdogmus, On the Effectiveness of Test-first Approach to Programming, su nparc.cisti-icist.nrc-cnrc.gc.ca. URL consultato il 22 dicembre 2014 (archiviato dall'url originale il 22 dicembre 2014).
- ^ Stepping Through the Looking Glass: Test-Driven Game Development
Voci correlate
- Extreme programming
- Behavior-driven development
- Unit test
- Automazione del collaudo del software
- You aren't gonna need it
Collegamenti esterni
- (EN) Introduction to Test Driven Development (TDD), su agiledata.org.
- (EN) Test Driven Development, su agilesherpa.org. URL consultato il 21 ottobre 2011 (archiviato dall'url originale il 23 luglio 2012).