Distribuzione triangolare

Distribuzione triangolare
Funzione di densità di probabilità
Densità di probabilità
Funzione di ripartizione
Funzione di ripartizione
Parametri
Supporto
Funzione di densità
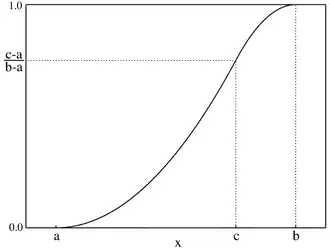
Funzione di ripartizione
Valore atteso
Mediana se
se
Moda
Varianza
Indice di asimmetria
Curtosi
Entropia
Funzione generatrice dei momenti
Funzione caratteristica

In teoria delle probabilità la distribuzione triangolare è una distribuzione di probabilità continua la cui funzione di densità di probabilità descrive un triangolo, ovvero che è nulla sui due valori estremi ed è lineare tra questi ed un valore intermedio (la moda).

In statistica viene utilizzata come modello quando il campione a disposizione è molto ristretto, stimando il minimo, il massimo e la moda.

Rappresentazione grafica della funzione di densità di probabilità della distribuzione triangolare

Definizione

La distribuzione triangolare con supporto e moda ha densità di probabilità

Casi speciali

Si possono considerare distribuzioni triangolari anche quelle distribuzioni per le quali la moda coincide con il valore minimo o massimo.

Quando la moda viene presa pari al punto medio dell'intervallo , la distribuzione triangolare è simmetrica e viene anche detta distribuzione di Simpson, dal nome del matematico britannico Thomas Simpson.

Si può considerare anche una versione discreta della distribuzione triangolare, definendone la funzione di probabilità in modo lineare tra gli estremi e un valore intermedio.

Distribuzione uniforme

Prese due variabili aleatorie indipendenti X e Y aventi entrambe distribuzione continua uniforme sull'intervallo unitario , la distribuzione triangolare di parametri (a,c,b) descrive:

  • per (0,1,2) la somma X+Y;
  • per (-1,0,1) la differenza X-Y;
  • per (0,0,1) la differenza in valore assoluto |X-Y|.

Nell'inferenza bayesiana se il parametro di una distribuzione di Bernoulli segue a priori la distribuzione uniforme sull'intervallo unitario, allora a posteriori delle osservazioni "fallimento" o "successo" il parametro segue una distribuzione triangolare con parametri (0,0,1) o (0,1,1) rispettivamente.

Altri progetti

Collegamenti esterni